摘 要: 在“健康中国”战略的实施背景下,运用文献资料法、逻辑分析法等对美国青少年户外教育的发展现状及其特征进行研究。认为社会经济因素和“新体育”理念是推动美国青少年户外教育发展的催化剂、美国社区学校和国家青少年户外法案加速了户外教育的发展步伐、丰富多元的课程设置、实践模式和评价方式促进了户外教育的规范化发展。美国户外教育具有教育模式的实践性与开放性、教育课程设置的多元性与靶向性、教育评价体系的整体性与灵活性等特征。提出制定适合我国特点的青少年户外教育模式,加强青少年户外教育专业人才的培养; 重视理论和实践结合,开发贴近青少年兴趣的户外课程,丰富青少年户外教育课程体系; 完善我国青少年户外教育评价体系,提高学生身心综合素养。
关键词: 美国; 健康中国; 青少年; 户外教育; 户外运动; 特征
在“健康中国”战略的实施背景下,如何创新学校体育的教育模式,充分利用户外生态教育资源,促进学生参与户外运动,提升青少年体质是一项现实课题。美国作为世界户外运动的发源地,是当前世界户外教育最为发达的国家之一。以户外运动为主题的户外教育在美国有着悠久的历史,美国户外教育以户外运动、拓展训练为主要形式,将户外运动作为大众休闲、健身和教育的重要方式,利用户外教育的丰富内容来调动青少年学生的运动兴趣,从而发挥了积极的教育价值,户外教育在美国社会中形成了很高的认可度。户外教育在我国尚属于新生事物,在普通中小学中户外教育还未大量普及,各类学校在户外教育理念、教学方式、户外运动引入、户外运动内容等方面的认识还比较薄弱,因此,研究美国青少年户外教育发展现状对于提升我国学校体育教育改革,推动户外运动的开展具有重要意义。本研究通过运用文献资料法、逻辑分析法等,对美国青少年户外教育的发展情况进行研究,挖掘美国青少年户外教育开展的特点,以期为我国青少年户外教育的改善和青少年健康生活方式的养成提供参考。
1 美国青少年户外教育的内涵
单从字面来讲,户外教育就是在户外发生或进行的教育行为。然而,随着现代教育理念和户外休闲运动的发展,美国户外教育的内涵和外延不断扩大,并被赋予了新的内容和价值定位。经过梳理发现,美国青少年户外教育建立在丰富的教育理论基础之上,主要可分为三类: 教育说、教学方法说、教学过程说。传统教育说观点认为“户外教育 = 户外 + 教育”,有代表性的学者是美国印第安纳大学户外教育研究中心的 Donaldson,G. E. &Donaldson,L. E,主要观点认为美国的户外教育就是在户外实施的教育方式,认为户外教育是学校课程延伸、获取直接经验的方法和手段,是在户外进行,专注户外知识、技能,发展人类生存、生活所需的知识、技能,培养青少年健康向上的世界观的一种教育方式,其观点的核心在于强调户外运动的教育价值,注重挖掘户外教育的探险、生态、环保、挑战、体验的价值。美国户外教育还建立在丰富的教学方法理论之上,主要观点认为“户外教育 = 户外运动 + 教学方法”,有代表性的是犹他大学 Ken Gilbertson教授提出的: 美国的户外教育是在户外开展,强调多种感官的直接参与,并结合自然环境和个人环境来实现的教与学的方法。美国户外教育的内容不仅注重方法和结果,还强调教学过程,认为“户外教育 = 户外运动 + 参与体验”,有代表性的是教育学者 Edward Lappin教授提出的: 美国户外教育是丰富课程的方法,是在户外开展教学的过程,包括环境教育、学校露营、冒险教育、户外游憩等多个方面。由于研究者的角度不同,导致了户外教育概念的多重性。从诸多国外学者的观点我们可以认为,美国的户外教育就是一种发生在户外的学习体验,主要结合自然环境和个人环境,引导学生的多种感官参与,强调师生在一个积极互动的环境下进行交流,让学生习得间接性经验,有计划、有组织地采用各种教学方法,是以运动技能和户外生活能力提升为目的的教育活动。

美国户外教育是由学校组织野营开始不断发展起来,其历史源流可追溯到 19 世纪末,其理论依据源于近代教育家们从哲学、心理学、社会学以及自然科学等多个方面形成的教育思想体系。美国青少年户外教育来源于多元理论体系,从表 1 可以看出,美国青少年户外教育是基于心理学、社会学、教育学和人类学四个维度基础之上的复合型教育模式,其中,心理学基础来源于 J. Piaget 教授的建构主义经验式教育和 A. W. Foshay教授的人本主义情意式教育,主要从人的内在本源诉求出发,从青少年身体和心理的内在个性特征出发,运用建构主义理论把人的身体与户外生态资源结合,强调青少年个体的教育及在户外进行的经验性活动; 户外教育的社会学基础源于美国P. H. Phenix 教授的超越式教育和 J. C. Smuys 教授的整体式教育,注重从社会学的视角透视户外教育的价值,认为户外教育的最大意义在于将教育中许多抽象的内容变成实实在在的实用 知 识; 美 国 青 少 年 户 外 教 育 的 教 育 学 基 础 是Boud M. wagenschein 教授的范例式教育和 Outward 教授的体验式教育融合的产物,注重让学生在轻松的户外氛围中接触自然、社会,学到人类生存、生活所需的知识、技能,培养健康向上的世界观; 户外教育的人类学基础源于顾拜旦的身体教育与青少年成长、柏拉图的完美人格观中的游戏活动与身体训练、尼采的信仰身体理念,认为自然体验的户外活动是美国青少年生存、教育的重要手段,是产生于户外活动、环境教育、个人与社会发展三者间的交集。
通过对美国青少年户外教育理论体系的梳理,我们认为美国青少年户外教育建立在心理学基础、社会学基础、教育学基础、人类学的基础上,通过相互交汇融合,发展而形成的教育形式。它通过户外教学,采用多种教育形式,让孩子们获得直接感官体验,营造了一种轻松良好的氛围,同时也激发学生们的学习兴趣,强调发展青少年的个性,发挥学生的主动性和创造性,增加学生的动手实践能力,提高学生的实践经验和技能。
2 美国青少年户外教育发展的现状
2. 1 社会经济因素和“新体育”理念是推动青少年户外教育发展的催化剂
美国是户外运动的发源地之一,青少年户外教育在美国十分普及,纵观美国户外教育的发展历程可以发现,户外教育伴随着美国经济社会的发展,经历了一个特殊的成长过程。早期美国的户外教育得益于欧洲体操的引入,在德国和瑞典体操的基础上,融入了人本主义心理学和体验式教育的理念,伴随着美国学校体育的发展,户外教育在 19 世纪 60 年代开始迅速发展。20 世纪后,美国多数地方教育机构都成立了专门的户外教育中心,户外教育中心融入了进步主义的“新体育”思想,以提供给青少年独特的户外体验,将自然体验的户外活动当作生存、教育的重要手段,促进了青少年身心全面发展。第一,美国户外教育发展主要受到经济因素和教育自身的影响。从1930 年到 1960 年,美国社会经历了两次经济大起伏,美国在经历第一次经济危机时期,许多孩子居无定所,不得不生活在黑暗、脏乱的贫民窟里,学校野营观念应运而生,当时被称作野营教育,后来称为学校野营,旨在通过户外教育为孩子提供一个充满阳光和新鲜空气的生活环境。随着早期美国经济危机的深入,越来越多的美国人开始关注森林、煤矿以及野外生活,人民开始关注对美国经济发展产生巨大作用的自然资源( 如深林、野外生活、煤矿) ,经济危机使得当时美国学校的教育目标做出了改变,保守教育受到冲击,相应的户外教育开始蓬勃发展。许多州与教育部门将目光转移到重订课程上,加快了户外教育的历。随后,第二次世界大战为美国带来巨大的经济收益,美国经济复苏,人民物质生活水平提高,许多人们为了消遣时光,选择户外休闲生活,在休闲娱乐中接受教育,与此同时户外教育也逐渐得到提倡,也使户外教育理念普遍被人们接受。第二,20 世纪 20 年代兴起的美国进步主义运动,在学校教育方面提出了“新体育”思想,倡导以儿童为中心的教育理念,提供给青少年独特的户外教育体验,主张让孩子们参与户外活动,参观田园、农场、树林等户外生态,美国的“新体育”教育理念是“以儿童为中心”,要求不仅要关注学生的生存和健康,还要尊重学生,理解学生,培养学生的社交能力和临场发挥能力,提高学生的未来适应性。在社会经济因素和“新体育”教育理念影响下,美国户外教育在社会中不断发展,成为广大青少年群体的重要教育方式。在学校体育组织、社区体育组织和户外教育中心等结构的宣传指导下,户外教育逐渐发展成熟,呈现户外探险中心、21 世纪社区学习中心、男孩女孩俱乐部、童子军户外运动中心等众多的户外体育组织。
2. 2 美国社区学校和国家青少年户外法案加速了户外教育的发展步伐
兴起于 20 世纪初的社区再造运动是美国现代化建设的重要标志,伴随着大量社区的聚集,如何围绕人民的社区生活,迎合美国不断推进的工业化和城市化建设需要成为当时美国的重要战略。社区学校作为社区再造工程的重要组成部分,围绕社区中青少年的课余需要,实施丰富多彩的社区体育活动是社区教育的内容之一。在社区运动的推动下,学校的社会角色被着重强调,社区学校讲求团体、合作精神,以青少年儿童健康发展为中心,通过丰富多元的社区体育活动直接作用于学校户外教育的发展,将社区户外学习作为青少年社区生活直接经验的补充,户外成为整个学习环境的一部分,青少年学生在正常参与学校体育教育之外,可以搬出教室进入社区“教室”进行学习,在美国各类地方政府和社区委员会的大力支持下,社区学校成为青少年户外教育的另一个基础。另外,美国政府通过颁布政策的形式鼓励青少年户外教育的发展,国会议员罗恩( 坎德( Ron Kind)称: “美国现在的孩子们花费在户外时间是美国历史上时间最少的,孩子们的肥胖问题给我们敲响了警钟,我们要鼓励更多的孩子们参与户外运动,为每一个家庭提供亲近自然的机会和途径。为此,美国国会专门通过了《健康青少年户外法案》,旨在帮助美国的青少年儿童通过户外运动的方式建立户外运动的习惯,改善儿童健康,支持国家经济的可持续发展。美国户外基金会( Outdoor Foundation) 在 2014 年调查报告显示: 美国户外运动在 2013 年的参与人数( 6 岁以上) 为1. 426 亿次,平均每名参与者的参与次数为 87. 4 次,参与总次数达到 124 亿次,其中年轻人参与总次数达 50 亿次,所占比率为 40. 3% ,年轻人人均次数为 99 次。报告还显示,6 ~ 12 岁阶段的青少年参与率呈现稳步上升趋势,13 ~ 18 岁阶段的青少年参与率保持稳定状态,其中最受美国青少年喜欢的前五位的户外运动依次为跑步、露营、钓鱼、骑行、远足。这五项运动参与者的总数为 212. 6 百万人次高于美国集体项目前五位( 橄榄球、篮球、足球、棒球、排球) 参与者总数 83. 4 百万人次,低于室内项目前五位( 室内跑步、负重练习、伸展练习、健身单车、举重) 参与者总数 264. 2 万人次,在美国是处于第二大运动的位置。在国家大力扶持下,美国户外教育无论从参与人数还是项目设置等方面都取得了飞速发展。
2. 3 丰富多元的户外课程设置、实践模式和评价方式促进了户外教育的规范化发展
美国青少年的教育内容中一直将户外教育作为一种教育方法和手段,户外教育在美国十分普及,美国多数学校都设有专门的户外教育课程,美国虽然是世界上肥胖率最高的国家,但美国的青少年户外教育却开展得最好。美国户外教育之所以能够取得快速发展,主要得益于丰富多元的户外课程设置、实践模式和评价方式等多个方面。第一,美国户外教育的课程设置严格遵守教育宗旨,户外教育课程形式覆盖学校营地式项目、荒野基础探险项目和长期项目三个层面,全国教育协会在户外教育课程设置理念方面定位多元,包括发展儿童有效地参与民主社会的技能、增进儿童的健康和发展儿童的体格、发展儿童的民主生活价值观、增进儿童的心理健康和发展儿童的人格、发展儿童对社会和科学世界的认识等,从户外教育课程设置的情况来看,诸多学科包含其中,还包括一些现代运动项目,如滑雪、皮划艇、远足、露营、山地自行车、攀岩等,而且依据具体的户外教学条件而有所侧重,在具体的户外教育实践中,课程活动能充分体现各学科的结合,使得课程教材对学生生活本身具有真正的价值,而把学生的户外生活经验与相应的学科内容有机地联系起来,增强学生学习的兴趣和社会适应能力。第二,美国青少年户外教育模式呈多样化,包括短途户外教育、长途户外教育、留宿式户外教育模式等,其中,短途户外教育是学校或教师经常或随时采用的教育方式,如操场上进行体育教育活动,或者到学校周围的社区进行社区体育活动,这样的户外教育方式容易操作,并且很好地融入到课堂教学里。长途户外教育模式指户外教学场景距离学校比较远,需要安排诸多事宜之后才可能进行户外教育活动,由于这类户外活动一般要到户外生态环境中实施,因此需要学校或教师提前做好教育计划。“留宿式”户外教育是当前美国青少年最为热衷的一种户外教育模式,留宿式户外教育是指在户外教育中心居住一定的时间以方便完成户外教学任务,许多学校课程计划设置了这一项,教学场景,包括湖泊,池塘,海洋,沼泽,农场,采石场,田地,墓地,风景区,森林,草原溪谷,历史遗迹等,留宿式户外教育也可以安排在周末或假期举行,也可以夏冬令营、春秋季野营等形式开展。第三,美国户外教育评价目标与学校教育评价目标相一致,并且尤其注重多元化评估和过程性评估,从内容上主要认知、情感、技能这三个领域评估青少年的参与情况,使学生在教育活动中多种感官并用。从过程上就学生学习表现加以测量、观察或记录,使学生了解自己的学习状况。主动性是户外教育评价中一个特点,户外教育活动的评价内容主要由学校专职人员或参与教师决定,通过评估及时将结果反馈给学生,从而促进及时了解自身情况,并获得全方位的发展。
3 美国青少年户外教育发展的特征
3. 1 美国青少年户外教育模式的实践性与开放性
美国青少年户外教育模式的最显著特点在于实践性和开放性,强调学生通过实践获得积极的情感体验,提高学生的实践经验和技能。如老师在教授休闲体育过程中,为了让学生充分体验户外休闲的真实感觉,老师可以带领学生去学校花园上课; 为让学生从户外运动中体验体育教育的价值,而让学生参加冒险和户外教育,提升学生适应户外教育活动的能力,学生通过课程得到领导力、风险管理能力、户外技能等方面的锻炼。此外,美国户外教育注重开放性,注重在开放的生态环境中实施身体教育,从户外活动开放性的实施时间而言,可以分为留宿式户外教育和特别留宿式户外教育,留宿式户外教育需要老师做好提前的教育计划,妥善协调安排好诸多事宜,经过学校批准才能进行的户外教育活动。留宿式户外教育是美国青少年户外教育模式中最具有影响力的,许多中、小学都设置了这一项课程。课程的设置不仅仅是为了完成教学任务,而是增加教师和学生接触机会,便于老师在各个角度( 教育角度、个人角度、社会角度) 观察学生,更深层次理解学生的生活习惯,也有助于培养学生独立自主能力和团队合作意识。特别留宿式户外教育是根据学生的特别需求,如在某方面特别有天赋的学生、态度消极懒散的学生、富有激情学生,而采用的移动式野营( 或旅行式野营) 和分散式野营,旨在开拓学生视野、丰富学生生活经验、打开学生心扉、提高学生积极情感体验和生活技能等。

美国户外教育的实践性和开放性促进了学生的全面发展,户外教育开发个人潜能,提高综合能力,迎合了美国社会对人才的需求。户外教育的开展使学生获得更多的户外体育实践机会,能带给学生与体育课堂教学不一样的理解和感受,也有助于提高学生的学习效率,增强学生的社会适应力。通过开放性的户外教育模式提高了学生的探索精神和创新意识,尤其是长途的户外教育,学生需要独自承担一定角色分工,对于学生个性的形成、人格的完善有着重要的影响。
3. 2 美国青少年户外教育课程设置的多元性与靶向性
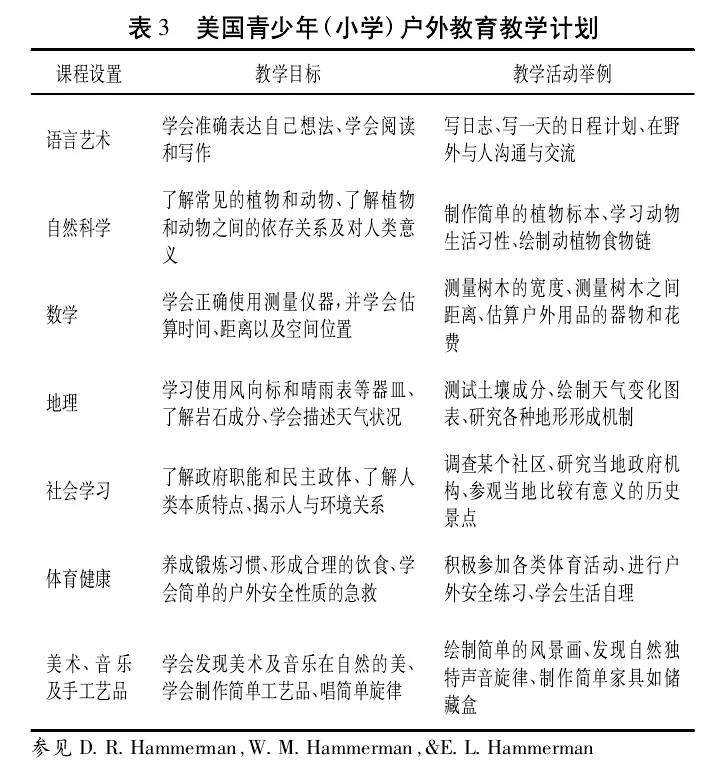
美国青少年户外教育课程设置具有多元性特点,课程包含体育健康、语言艺术、自然科学、数学、地理、社会学习、美术、音乐等科目。美国青少年( 中学) 课程开始分为学术性科目和非学术型科目,学术性科目包括英语、数学、社会科学、外语、人文科学; 非学术性科目包括体育、音乐、卫生、美术、家政等。各学科之间相互交汇融合,使学生具备全方位的户外教育知识,指导学生进行实践和应用,如在留宿式户外运动中,语言艺术课程可以帮助学生记录一天的行程日志及第二天的行程计划,自然科学课程可以帮助学生制作简单的植物标本,地理课程可以帮助学生了解天气的变化以及各种地形形成机制,美术和音乐等课程可以帮助学生体会自然环境的独特魅力。通过对各年龄阶段不同课程的设置,采用不同的教学方法,从而使学生更易于接受和理解,有助于学生课程的衔接,引导学生的发展。美国青少年户外教育课程设置还具有靶向性的特点,靶向性原是生物学科的专业术语,是指对特定目标( 细胞、个体) 采取的行动,通俗地说就是朝着一定目标前进的性质,其特点是目标导向具有针对性。美国小学和中学的户外教育的目标和宗旨与学校教育目标和宗旨保持一致,所以小学和中学户外教育课程设置和学校体育课程设置保持齐性关系。由于户外教育的侧重点不一样,所以课程安排不均匀,像地理课、自然科学等课程对户外教育影响较大就会安排相应增多。美国青少年户外教育课程设置的靶向性克服了传统体育教学课程的狭隘性与盲目性,有利于学生对各学科有针对性地学习,提高学生的学习效率,增加了学生的社会实践经验以及加快学生与社会的衔接,使学生的社会适应力得以提高。

3. 3 美国青少年户外教育评价体系的整体性与灵活性
教育评价是根据教育目标和教育价值观,运用科学的手段,通过收集信息资料和分析整理,对教育活动、教育过程、和教育结果进行的价值判断,并为提高教育质量和决策提供依据的过程。美国青少年户外教育的评价方式与学校体育教育评价保持一致性,又有其自身的特色。较为突出的是评价中的实践性,由其注重对户外活动进行质和量的价值判断,具有整体性和灵活性的特点。另一个较为显著的特征就是评价的开放性特征,通过教师、学生、家长、户外教育工作人员运用观察法、分组讨论法、问卷调查法、社会关系图、教育组织考试、学生自评等方式进行评价,并且,户外活动项目的评价会考虑学生的兴趣以及个别差异,注意从认知、技能、情感三项目标进行评价,同时也注重团体合作精神,使学生在教育活动中多种感官并用,在活动过程中或活动结束后,对学生掌握的户外教育知识、技能、情感价值观综合评价,对教师户外教学效果及教学目标进行评价。

美国青少年户外教育评价的整体性体现在对学生掌握的知识与技能、过程与方法、情感态度与价值观的综合评定。在遵循生理和心理发展规律的基础上,要求学生积极进行实践操作,活跃课堂气氛,培养团队合作精神,旨在促进学生的知行统一,提高学生解决问题能力。美国青少年户外教育评价的灵活性体现在通过观察法、分组讨论、社会关系图、教师组织考试、问卷调查、学生自评等方式进行评价。这样可以把户外活动与课堂教学内容紧密结合起来,根据学生、教师的互动,相互选择比较有效的上课方法和活动方式,既可以增加学生的自主权利又可以起到教学教育目的。美国青少年户外教育评价还会根据学生在活动中的主动性、创造性和实践性进行客观评定和调整。重视学生的个别性差异,通过综合考虑学生的兴趣爱好和身体素质进行调整,鼓励每一个学生主动的、积极的进行体验;通过减少对学生的束缚,增加学生的创新思维,并鼓励学生通过具体活动进行实践。通过青少年户外教育的评价,有助于为户外教育课程的设置、户外教学方法改善、户外教育计划的补充、户外培训机构及其户外工作人员提供参考。
4 美国青少年户外教育发展的启示
4. 1 制定适合我国特点的青少年户外教育模式,加强青少年
户外教育专业人才的培养2000 年,我国开始创建国家级青少年体育俱乐部,2004 年开始创建国家级青少年户外体育活动营地,这两大举措极大丰富了青少年参与体育活动的内容形式,有效地推动新时期青少年素质教育工作的发展。但是我国青少年户外教育整体上处于探索阶段,缺少对青少年户外教育模式领域的了解,还没有建立起与青少年户外教育相配套的户外教育模式,缺少标准化的教育模式教程,许多中小学还处在观望状态,缺少实践和尝试。美国青少年户外教育模式具有实践性和开放性的特点,它使学生获得更多的实践机会,提高了学生的探索精神和创新意识,不但有助于学生个性的形成和人格的完善,而且有助于提高学生的学习效率。
我国可以借鉴美国先进的户外教育模式,结合我国教育现状和各省市、地区的区域特点制定适合自己的青少年户外教育模式,应加强我国青少年户外教育专业人才的培养。我国早在2008 年初,体育总局就明确提出户外营地是青少年体育工作的两大重点之一。所以我们要继续加大对青少年户外教育的政策引导,鼓励各学校勇于探索新的户外教育机制,积极融入当前“健康中国”的诉求,大力提升户外体育项目的含量,并把户外教育作为参考热点。此外,还要改革传统以学校体育为主体的教育模式,充分利用户外资源,创新青少年体育活动内容,通过运用户外运动、拓展训练等方式,推动青少年学生与大自然的亲密接触,使其在新的自然环境中实现身心的全面发展。
4. 2 重视理论和实践结合,开发贴近青少年兴趣的户外课程,丰富青少年户外教育课程体系
美国青少年户外教育课程体系具有多元性和靶向性的特点,其所设置的课程覆盖面广包含语言艺术、体育健康、自然科学、数学、地理、社会学习、美术、音乐等科目。通过对各年龄阶段不同课程的设置,采用不同的教学方法,从而使学生更易于接受和理解,有助于学生课程的衔接,引导学生的发展。我国青少年户外教育处于起步阶段,国内对于青少年户外教育的研究较少,对于青少年户外教育课程的设置处于探索阶段,还没有形成标准化的教程,加上实践程度不够,很难对青少年户外教育知识的创新,致使恶性循环的产生。对此,我们要汲取美国青少年户外教育课程体系的优势特点,结合我国中小学自身教育现状,切实针对不同年龄不同地域青少年特点开发系统课程,丰富我国青少年户外教育课程体系、拓宽学生的课程知识、重视学生的理论和实践相结合。户外教育课程可以与休闲体育课程相对接,将一些常见的休闲体育课程内容如户外旅游、户外探险、户外拓展项目等内容引入青少年户外教育的课程之中,从理论层面促使学生学以致用,提高学生的与人沟通能力、自我表达能力、组织协调能力。要大力拓展围绕身心素养提升的主题课程,逐渐加大对学生综合素质的培养,不少省、市把音、体、美作为考试项目加以衡量,要从身体和心理素质两个层面拓宽户外教育内容,我们要在此基础上,打造完整的课程体系及考核标准,开发更贴近青少年需求和爱好的户外课程,开发贴近青少年兴趣的户外运动课程,从而提高学生的应用能力,增强学生的社会适应性。
4. 3 完善我国青少年户外教育评价体系,提高学生的身心综合素养
我国的学校体育评价强调评价的甄别和选拔功能,主要采用的是终结性评价的方法,带有功利性色彩,评价内容偏重于对身体素质和运动技能的评价,忽略对体育态度和合作精神的评价,并采用统一的评价标准,没有考虑学生的个体差异,容易影响学生的学习积极性。美国青少年户外教育评价体系具有整体性和灵活性的特点,是对学生掌握的知识与技能、过程与方法、情感态度与价值观的综合评定,采用的是过程性评价的方法,除身体素质和运动技能外,还重视对学生学习态度的评价,并且按照个体差异对学生学习效果进行评价,有助于为户外教育课程的设置、户外教学方法改善、户外教育计划的补充、户外培训机构及其户外工作人员提供参考。建议我国青少年户外教育应该学习美国的过程性评价方法,在传统单纯注重终结性评价的基础上强化青少年参与户外教育的过程性,注重青少年户外的身心体验,并将家长、教师、学生共同作为评价主体,这样既能及时掌握学生的动态变化又能及时对学生和家长进行反馈; 此外,要围绕不同群体的青少年兴趣需要,加强对学生的学习态度的评价,从培养学生的正确学习态度和终身体育意识上完善评价内容体系; 还要对不同地区、不同年龄的青少年群体进行区别对待,要充分考虑学生的个体性差异,对学生分别进行个体性评价,使得评价效果更具有说服力。
作者:龙继军,曾亦斌,张少生( 广州医科大学,广东 广州 511436)
本文来源《广州体育学院学报》第 40 卷 第 2 期2020 年 3 月